
以下是竞品keepa曲线

(图片来源:keepa曲线)
该产品上架时间较晚,在2022年10月15日,赶在了Q4的开始的时候,意图很明显就是在旺季的时候推新品会事半功倍,有了Q4旺季流量的加持,推广工作会更加容易,图二实际的销量曲线也能证明这一观点,
(图片来源:真实销量曲线)
真正的旺季开始于2022年11月20日到2022年12月25日期间,该产品从新品期的日销20单增长到黒五网一的80单,圣诞购物季期间也一路保持着高歌猛进的势头,保持销量在60单左右,还是在没有做站内和站外的deals活动情况下,凭借这超低的售价,从这个类目杀出一条血路,为什么说是超低的售价那,了解足机这个类目的人都知道这个产品一般都是超大尺寸的,超大尺寸会比标准尺寸的FBA费用高很多,所以在市场上就有人把这类产品的尺寸改到了标准尺寸的范围内,但是保有了相应的功能和体验感,把售价从100美元以上拉到了80美元左右,在80美元的售价区间也更加有利于转化。

(图片来源:谷歌趋势曲线)
大家可以看上面谷歌趋势,和keepa曲线和产品实际的销量曲线都吻合,Q4是这类产品的旺季,在加上按摩器本身的礼物属性,更加如虎添翼。
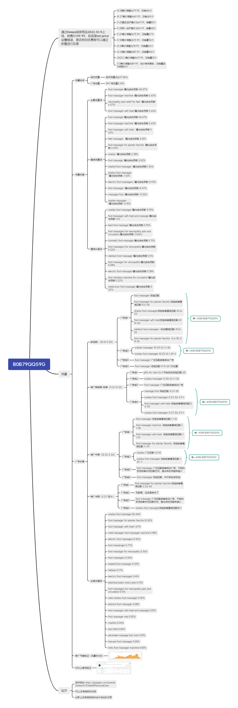
接下来进入正题了,它是如何在Q4的情况下日销三四十单呢,而且是在足机按摩器这样的红海市场,除了产品本身特别受欢迎外,还有什么对应的操作是我们可以借鉴应用的这才是最重要的,具体推广分析用思维导图分析我觉得比较直接明了。

(图片来源:思维导图)
从具体的细节上,我还补充如下的建议1. 站内活动只做了3次,应该每个月至少1个BD在上3个LD这样的节奏才能使排名进一步的上升
2. 只做了SP广告,没有做SB和SD广告,更没有做SBV广告,可以尝试投放SBV广告
3. 没有在站外投入很多,应该在油管和其他渠道去做营销
4. 有了油管和其他渠道营销的素材可以反哺到站内去更多的SBV和SDV,SB的投放
版权声明:本文发布于亚马逊全栈服务 内容均来源于互联网 如有侵权联系删除

