大家好,我是Regan。亚马逊7年精品运营,最近chatgpt特别火,我也没有想到最近热度不降反增,所以也下了一些功夫深入学习并且应用到实操中,积累了一些经验在这里跟大家分享。
一:如何使用gpt
二:应用—撰写Listing标题
三:应用—撰写Listing五点
四:应用—筛选优化关键词
五:应用—优化现有Listing
六:应用—分析竞品评论
七:应用—辅助选品
八:应用—辅助做产品差异化
九:应用—撰写客户开发信
十:应用—统计网红清单
十一:应用—编品牌名
十二:应用—写Bolg
十三:应用—回复客户纠纷邮件
十四:应用—评论分析
十五:应用—撰写邀评信
十六:应用—撰写赶跟卖邮件
十七:应用—撰写申诉信
十八:应用—撰写产品介绍
十九: chatgpt运作原理
一:如何使用chatgpt
ChatGPT是一种基于自然语言处理技术的人工智能应用程序,它使用了OpenAI的GPT模型(Generative Pre-trained Transformer),可以进行聊天和对话。GPT模型是一种基于深度学习的语言模型,它可以自动产生人类类似的文本和语言回复。
ChatGPT可以与用户进行自然语言交互,回答用户的问题、提供建议、产生文本等。ChatGPT的工作原理是:当用户输入一段文本或问题时,ChatGPT会使用GPT模型产生一个答案或回复。ChatGPT还可以在对话中保持上下文,并根据用户的输入和反馈调整和优化其回复。
首先chatGPT网址:http://openai.com
打开网站后会提示注册帐号,点击sign-up


输入邮箱,邮箱可以使用http://proton.me来创建,免费邮箱并且适配chatgpt工具。


之后会发送邮件,再跳转到邮箱点击确认链接。
最后一步是接码 验证。 电脑打开这:https://sms-activate.org。海外项目必用的接码网站。 注册一个账号,用支付宝充值几块钱。用于接码。 我测设了一下。用美国号码,接码速度最快。 选第一个开放人工智能。 然后自己选择号码,接码。一定要注意 每个国家的区别。
二:应用—撰写Listing标题
下面来进行chatGPT第一个结合亚马逊的应用技巧,撰写Listing标题。
1. 使用GPT来编辑标题
Listing里面的标题起到了至关重要的作用。因为亚马逊是机器,所以需要通过Listing文案去识别我们的产品,并给我们推送流量。那么在识别产品过程中标题占到了非常大的权重,如何通过GPT来帮助我们编写标题,我在这里跟大家去通过实际的案例看一下。
可以通过直接询问的方式来了解AI帮助亚马逊卖家如何制作标题:

我们按照GPT的指引一步步操作:
数据收集:首先,需要收集大量的产品标题数据以及相关的销售数据。这些数据可以通过亚马逊API或网络爬虫等方式获得。数据预处理:对于收集到的数据,需要进行数据清洗、去重、标准化等预处理步骤,以便进行下一步的分析。自然语言处理:使用自然语言处理技术对标题进行分析,包括分词、词性标注、实体识别、情感分析等等。关键词提取:在分析中,通过关键词提取的方法,找到标题中的关键词和短语,以便后续步骤使用。市场趋势分析:通过对市场趋势的分析,确定最佳关键词,以便优化标题并增加曝光率。标题生成:使用机器学习模型(如生成模型)生成新标题,模型可以基于最佳实践、关键词优化、市场趋势等多种因素生成新标题。标题评估:使用A/B测试等方法评估新标题的效果,监测销售数据、点击率、转化率等指标,以确定新标题是否优于原标题。反馈机制:根据评估结果,对生成的标题和算法进行调整和优化,以不断提高标题的效果。
首先第一步收集关键词并且整理,我们以睫毛这款产品为例:

将关键词整理后(筛选关键词相关性,搜索量),再整理热销listing的标题让GPT帮助我们拆分:

拆分之后让GPT帮我们按照流量词,修饰词。品牌词排列:

然后我们就获得了基础的关键词数据:

(我这里只是用作演示,只抓取了五个竞品标题,实际操作中至少分析20个核心竞品的标题才可以做出让我们满意的标题。)
接着我们使用目前的信息来让GPT生成标题,给到以下指令:
请使用下列关键词,按照公式品牌名+流量词+修饰词+流量词+修饰词做5份亚马逊标题:流量词:False Eyelashes, Mink Lashes, Eyelash Extensions, False Eyelashes Multipack, Fluffy Eyelashes, Faux Mink Lashes, Curly Fake Lashes
品牌词:Kiromiro, B&Q LASH, KISS, JIMIRE, TOOCHUNAG
修饰词:14mm, Faux, 3D, Natural Look, Fluffy, Cat Eye, Wispy Lashes, Pack, 72 Clusters, Lashes, C Curl, D Curl, Mega Volume, Individual Lashes, Eyelash Clusters, DIY at Home, NM-D-8-16MIX, Lightweight, Comfortable, Tapered End Technology, Reusable, Cruelty-Free, Contact Lens Friendly, Style 'Shy', 5 Pairs, 20 Pairs, 4 Styles, 3D Volume, 20mm, Full, 8D Volume, Wispy, 6D Volume, Look Like Extensions, Thick, Soft, 7 Pairs.
获得结果:

JIMIRE False Eyelashes Multipack - Fluffy Mink Lashes 20mm Full Wispy Lashes 8D Volume Curly Fake Lashes Pack of 20 Pairs - Cruelty-Free Faux Mink LashesKiromiro 14mm False Eyelashes - Natural Look Faux 3D Mink Lashes, Fluffy Cat Eye Wispy Lashes Pack of 14 Pairs - Lightweight and ComfortableB&Q LASH Mega Volume Eyelash Clusters - DIY at Home 72 Clusters Lashes C Curl D Curl NM-D-8-16MIX - Individual Wispy LashesKISS Looks So NaturalFalse Eyelashes- Style 'Shy', 5 Pairs Multipack -Tapered End Technology, Reusable,Contact Lens Friendly, Lightweight and ComfortableTOOCHUNAG Mink Lashes - Fluffy Cat Eye Wispy 6D Volume False Eyelashes Look Like Extensions Thick Soft Curly Fake Lashes Pack of 7 Pairs -Faux Mink Lasheswith 3D Volume
得到的标题还是不错的 符合我们的要求,大麦们快来实操起来吧!
2. 通过GPT来检查标题
除了GPT可以帮助我们制作标题外,还可以帮助我们检查自己做的标题是否合理。很多英语差的运营都可以借助这个功能来帮助自身运营。

最后还可以通过指令直接让GPT抒写符合规范的标题(图17):

三:应用—撰写Listing五点
AI可以通过以下几种方式来帮助亚马逊卖家来撰写Listing五点描述:
自然语言生成(NLG):AI可以使用自然语言生成技术来生成卖点描述。它可以分析产品特点、功能、优点和目标受众,自动生成符合语法规则和流畅度的描述。这种技术可以大幅缩短撰写时间,提高撰写效率。关键词分析:AI可以分析搜索量和竞争情况,提供最具影响力和相关性的关键词建议。这些关键词可以帮助卖家在亚马逊搜索引擎中更容易地被搜到,提高展现和转化率。竞品分析:AI可以分析竞品的卖点描述和关键词,提供卖家在同类别产品中具有竞争力的建议。这可以帮助卖家更好地了解市场需求和趋势,并制定更有针对性的策略。A/B测试:AI可以帮助卖家进行A/B测试,以确定哪种五点描述最能吸引和转化潜在买家。AI可以分析数据和统计结果,优化卖点描述,提高销售效果。情感分析:AI可以分析评论和反馈,了解买家的需求和感受,并提供相应的五点描述建议。这可以帮助卖家更好地满足买家的需求,提高客户满意度和忠诚度。
综上所述,AI可以在多个方面帮助亚马逊卖家来撰写Listing五点描述,提高产品的展现和销售效果。
下面我们实操来看下:
1.分析卖点
首先我们统计一下竞品的五点描述,让GPT帮助我们分析:


统计20个竞品的卖点,然后通过GPT帮助我们进行分析,汇总起来后结合痛点做出我们自身的五点描述。
2. 分析痛点
痛点分析这里我直接使用运营工具,比GPT更加的方便。



3. GPT编辑五点描述
我们收集到卖点和痛点之后,就可以着手通过GPT来帮助我们撰写五点:



最后做出来五点描述的同时,还可以直接帮我们把需要埋入的核心词自动插入进去,算起来非常牛了。
High-quality Material: Ourfalse eyelashes, includingmink lashesandeyelash extensions, are made of high-quality faux mink fiber, which is soft, fluffy, and has a natural-looking lash end. It is perfect for daily use.Naturally Enlarges Eyes: Our false eyelashes, including mink lashes and eyelash extensions, usenatural mink hairto naturally enlarge the eyes, adding beauty and easy to apply and remove.Premium Customer Service: We are committed to providing you with the best customer service for your false eyelashes, including mink lashes and eyelash extensions, always here to help and support you, ensuring you shop with confidence.Multiple Styles to Choose From: We offer a variety of false eyelash styles, including mink lashes and eyelash extensions, such as natural, charming, daily, and dramatic, suitable for different occasions, giving you more choices.Reusable and Sustainable: Our false eyelashes, including mink lashes and eyelash extensions, are all handmade with fine synthetic fibers, which can be reused multiple times with proper care, saving costs and being environmentally friendly.
同样也有卖家做出来一些指令可以直接帮助运营来简化以上流程:
直接输入指令:
Write 5 bullet points between 200- 250 characters foranAmazon listing selling [your product namelBullet Point Format:Product Benefit:DescriptionIncluding the following keywords:
Write 5 bullet points and a product description for an Amazon listing selling a
Include the following data in the bullet points.
Product details:
<卖点1>
<卖点2>
<卖点3>
<卖点4>
<卖点5>
Keywords to mention:
format:
bullet point:description
得到结果:

四:应用—筛选优化关键词
首先通过工具将关键词全部拉出来,然后通过GPT来进行分类筛选,可以节省运营90%的时间。


接着搜索量降序排行,埋入到Listing各个部分:

五:应用—优化现有Listing
可以使用GPT来优化目前已经做好的现有Listing内容,修正语法错误以及埋入更合适的关键词:


修改后文案:
Title: JIMIRE 20 Pairs False Eyelashes - 4 Styles Fluffy Eyelashes Pack - 3D Volume Faux Mink Lashes for Natural, Charming, Daily, and Dramatic Looks
Bullet Points:
Includes 4 styles of lashes perfect for any occasion, from working to a night-out.Cost-effective and reusable with proper care due to high-quality synthetic fiber material.Flexible yet sturdy lash bands make application and cleaning a breeze, providing all-day comfort.Lightweight and soft lashes ensure no irritation to the eyes, allowing for comfortable wear.Enhance your natural beauty with vivid and sparkling eyes, and if you are not satisfied, we are always here to help.
Long Description:JIMIRE is a young and vibrant brand in the Beauty industry, entering Amazon in 2016. We have been studying beauty products for a long time and have mature technology and skilled craftswomen. We value our customers' feedback and actively work to improve our products. Our goal is to be a brand that keeps growing and improving, providing our customers with high-quality and cost-effective beauty products. Trust JIMIRE to enhance your natural beauty and make your eyes stand out with ourfalse eyelashes.
也可以不只是分析亚马逊平台上面的报告,独立站包括Tiktok等平台都适用:

六:应用—分析竞品评论
可以通过GPT帮助卖家分析亚马逊评论列表。
创建一个列表总结:
人们喜欢产品的前5件事
人们不喜欢产品的前5件事
希望改进的前5件事

得到结果:

Product Top 5 Things People Like:
Good value for the priceWide variety of styles in the packEasy to apply and removeComfortable and lightweight to wearProvides a natural or dramatic look depending on the style
Top 5 Things People Dislike:
Poor quality lashesSome lashes are too long and require trimmingLashes may fall off quickly or not stay in placeLashes may be too flimsy or difficult to applyPackaging may make it difficult to remove lashes without damaging them
Top 5 Desired Improvements:
Better quality lashes and stronger lash bandsImproved packaging to make it easier to remove lashesMore consistent sizing and appearance of lashesLonger lasting lashes that stay in placeMore detailed descriptions or photos of the lashes in the pack to help customers choose the right style.
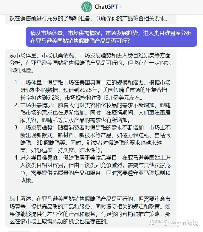
七:应用—辅助选品
GPT可以帮助我们进行选品以及市场分析。首先我们来问下:亚马逊如何选出爆款产品

在亚马逊选出爆款产品需要考虑多个因素,包括但不限于以下几点:
产品需求度:爆款产品通常是市场上需求量很高的产品。可以通过市场调研、关键词搜索、竞争对手分析等方法来了解市场需求状况,并找到当前热门的产品。产品品质:爆款产品的品质通常比较高,能够满足消费者的需求,口碑良好。可以通过关注消费者的评价和反馈,了解产品的优缺点,进一步提高产品品质。产品价格:爆款产品的价格通常比较合理,能够满足消费者的需求,具有一定的性价比。可以通过市场调研和竞争对手分析,了解市场价格水平,并根据产品的优劣势制定合理的价格策略。产品营销:爆款产品通常有着良好的营销策略和推广渠道。可以通过社交媒体、广告投放、产品评测等方式来对产品进行推广,吸引更多的消费者关注和购买。产品创新性:爆款产品通常有着独特的创新点或特色,能够满足消费者的新需求或新趋势。可以通过市场调研和创新设计,不断更新产品特色和功能,满足消费者的不同需求。
总之,选出爆款产品需要不断了解市场和消费者需求,提高产品品质和创新性,制定合理的价格策略,并进行有效的营销推广。

接着是市场分析:

GPT回复建议大家可以作为参考,但是不要完全听信,最终还是要结合多方面的数据评判才可以确定是否做这个市场。
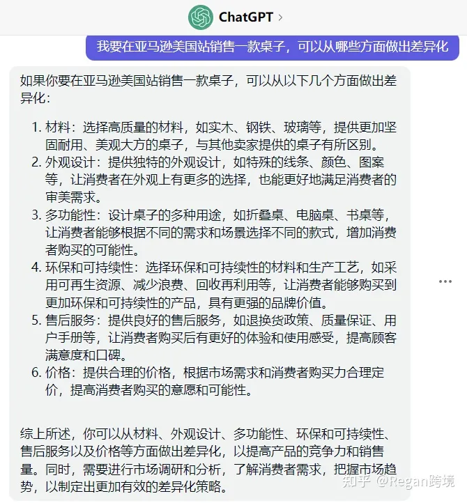
八:应用—辅助做产品差异化
帮助卖家从多方面考量做出产品差异化:

继续问更加细节的问题:

输入英文指令:

To make your golf swing mat unique and different than others on the market, here are some ways you can consider:
Material: Choose high-quality materials that are durable and long-lasting, such assynthetic turfor rubber. This will ensure that your mat remains in good condition and can withstand frequent use.Size and Shape: Offer different sizes and shapes of mats to cater to different golfers' needs. Consider offering mats that are larger, smaller, or have unique shapes that are not commonly found on the market.Thickness: Offer mats with different thicknesses to cater to different preferences. Some golfers prefer a thicker mat that provides more cushioning, while others prefer a thinner mat that provides a more realistic feel.Portability: Consider making your mat portable and easy to carry, so golfers can take it with them to the driving range or use it at home. This can be done by making the mat lightweight, foldable, or including a carrying case.Design: Offer a unique design on the mat that is different from what is commonly found on the market. This could be a logo or pattern that is exclusive to your brand, or a design that stands out from other mats.Customization: Offer the option for customers to personalize their mat with their name or initials. This can make the mat more special to the customer and increase brand loyalty.Additional Features: Consider adding additional features to your mat, such as atee holderoralignment markings, to provide more value to the customer.
By offering unique features and designs, as well as catering to different preferences and needs, you can differentiate yourgolf swing matfrom others on the market and attract more customers. It's important to research the market and understand your target audience to create a product that truly stands out.
九:应用—撰写客户开发信
输入指令:
My company's nameis[ABC]. Product is eyelashes. Write ashort outreach message to an Instagram affiliateasking if they want to film a video with my product TYPE OF PRODUCT

如果内容有和我们公司或产品不符的地方可以直接给到指令修改。
十:应用—统计网红清单
目前只能将我们统计好的网红清单分类整理,无法直接接网获取网红信息。(相信之后会有)

十一:应用—编品牌名
ChatGPT可以帮助我们在团队头脑风暴时,获取更多灵感。或是无法与他人头脑风暴时,为我们提供更多建议,比如起一个跨境品牌名称等。
取10个字母A开头的原创英文品牌名,用在户外运动领域,要有时尚的感觉,并给出中文解释:

十二:应用—写Bolg
卖家重视站外推广,很多人会创建一个Blog频道吸引流量。但有些人写的还是中式英语,而且公司也没有配备专门的岗位人员,那么ChatGPT就可以排上用场了。
你需要让ChatGPT了解你的产品、目标用户和竞对,并给出对应的推荐理由:
“I sell [TYPE OF PRODUCT] on Amazon.Write a500word blog post that shares the top 5 reasons why[YoUR TARGET AUDIENCE]shouldswitch from[ALTERNATIVE PRODUCT to [YOUR PRODUCT].At the end, recommend checking out the proauct that we se"on Amazon.
完善后:
I sell eyelashes on Amazon. Write a500word blog post that shares the top 5 reasons why customer shouldswitch from eyelashes to magnetic eyelashes. At the end, recommend checking out the proauct that we se"on Amazon.


Eyelashes are a popularbeauty accessorythat has been around for centuries. From natural-looking lashes to dramatic styles, there are countless options for achieving the desired look. However, traditional eyelashes can be frustrating to apply, uncomfortable to wear, and can even damage your natural lashes. That's why manybeauty enthusiastsare making the switch to magnetic eyelashes. In this blog post, we will share the top 5 reasons why you should consider switching to magnetic eyelashes.
Easy to Apply
One of the biggest advantages ofmagnetic eyelashesis how easy they are to apply. With traditionalfalse lashes, you need to apply glue to the lash band and carefully place it on your lash line. This can be a time-consuming and messy process, especially for beginners. Magnetic eyelashes, on the other hand, use tiny magnets to attach to your natural lashes. This means you can apply them quickly and easily, without any mess or fuss.
Comfortable to Wear
Traditional false lashes can be uncomfortable to wear, especially if you're not used to them. Thelash bandcan feel heavy on your eyelids and the glue can cause irritation or even an allergic reaction. Magnetic eyelashes, on the other hand, are much more comfortable to wear. They are lightweight and don't put any pressure on your eyelids, making them ideal for all-day wear.
No Damage toNatural Lashes
Many people worry that wearing false lashes can damage their natural lashes. This is because the glue used to attach the lashes can pull out your natural lashes or weaken them over time. Magnetic eyelashes, however, don't use any glue and therefore don't cause any damage to your natural lashes. This makes them a safer and healthier option for your lashes.
Reusableand Cost-Effective
Another advantage of magnetic eyelashes is that they are reusable. Traditional false lashes are often one-time use only, which can be expensive if you wear them frequently. With magnetic eyelashes, you can use them again and again, making them a cost-effective option in the long run. Plus, since they don't use any glue, you don't need to worry about buying replacement glue or adhesive.
Wide Variety of Styles
Finally, magnetic eyelashes come in a wide variety of styles. From natural-looking lashes to bold and dramatic styles, there are options for every occasion and preference. Plus, since they are so easy to apply, you can try out different styles without any hassle.
In conclusion, magnetic eyelashes are a game-changer in the world of false lashes. They are easy to apply, comfortable to wear, don't damage your natural lashes, are reusable, cost-effective, and come in a wide variety of styles. If you're interested in trying out magnetic eyelashes, we recommend checking out the eyelashes we sell on Amazon. Our magnetic eyelashes are made with high-quality materials, come in a range of styles, and have received great customer reviews. We are confident you'll love them as much as we do!
“However, traditional eyelashes can be frustrating to apply, uncomfortable to wear, and can even damage your natural lashes. That's why many beauty enthusiasts are making the switch to magnetic eyelashes. ”说实话真的很牛!
GPT还可以将以上的博文转化成Twitter/ Instagram/Facebook的帖子,让你的品牌四处生花:
“Turn this blog into 1 Twitter post,1 Instagram post, andl Facebook post.”

十三:应用—回复客户纠纷邮件
业务量比较大的亚马逊助理,一天可能要回复几百封站内信和邮件。处理客户的投诉。那你就可以指示ChatGPT在短短几十秒内私人定制一封回信。先附上客户的邮件,然后再在指令中附上你的回信要求。
[PASTE CUSTOMER EMAIL] Reply to the above emailfrom a customer who had a poor experience with our[TYPE OF PRODUCT].Thank them for supporting our small business.Be professional.Acknowledge their problem.Apologize for the inconvenience.Offer a full refund or free replacement.

十四:应用—评论分析
上述竞品评论已分析。
十五:应用—撰写邀评信
如果邀评得当可以极大增加我们的客户留评率,但是大家写的都千篇一律,并且还有很多的语法错误,那么GPT就可以帮助我们快速起草一篇邀评信,比我们自己写的要好很多。
“I sell eyelashes on Amazon.Create a veryshort and fun productinsert message. Thankcustomers for their purchase and for supporting asmall business.Ask them to leave feedback onAmazon about their experience”

Dear valued customer,
Thank you so much for choosing our eyelashes on Amazon. We appreciate your support of our small business and hope that you love your new lashes as much as we do!
We would love to hear about your experience with our product. If you have a moment, please consider leaving us a review on Amazon. Your feedback helps us improve our product and serves as a valuable resource for other shoppers.
Thank you again for your purchase and for supporting our small business. We hope to provide you with many more amazing lash experiences in the future!
Sincerely,[Your Name]
十六:应用—撰写赶跟卖邮件
跟卖是一直困扰卖家运营的一种方式,如何一封有理有据的赶跟卖邮件也是一个有技巧的内容:

[Your Name][Your Company][Your Address][City, State ZIP Code][Your Email][Your Phone Number]
[Date]
[Amazon Seller's Name][Amazon Seller's Address][City,State ZIP Code]
Dear [Amazon Seller's Name],
It has come to our attention that you have hijacked our Amazon listing for the product with the ASIN [ASIN]. We are the rightful owner of this listing and have not authorized any other sellers to sell our product on Amazon.
We demand that you immediately remove yourself from thebuy boxof ourproduct listingwithin 24 hours of receiving this letter. Failure to do so will result in us opening a case withAmazon seller supportand having you removed from our listing. This may also result in your selling account being suspended or terminated.
We take all incidents of hijacking very seriously and will take all necessary steps to protect our intellectual property rights. We are committed to ensuring that our customers receive only the highest quality products and service and will not tolerate any infringement on our rights as a seller.
Please be advised that we will be monitoring ourAmazonlistings closely to ensure that our products are being sold only by authorized sellers. Any further attempts to hijack our listings will be met with legal action.
We appreciate your prompt attention to this matter and look forward to a resolution that benefits both parties.
Sincerely,
[Your Name]
十七:应用—撰写申诉信
这里我用个案例举例:因为定价错误导致被封店,写一封申诉信向亚马逊。

十八:应用—撰写产品介绍
针对没有A+的卖家,可以使用长描述来描述我们的产品,GPT就可以帮助我们来做长描述。

十九: chatgpt运作原理
ChatGPT是一种大型语言模型,基于GPT-3.5架构进行训练和构建。它由OpenAI公司开发和维护,旨在通过自然语言处理技术,为用户提供人类类似的对话体验。
ChatGPT的运作原理基于深度学习和人工智能技术。它通过大规模的语料库进行训练,从而学习和理解自然语言的规律和语义。这使得ChatGPT能够自动产生人类类似的对话回复,并根据用户输入的上下文和语境进行相应的响应。
ChatGPT的核心是一个大型的神经网络,它由多个层次组成,并使用预训练的权重来支持自然语言处理任务。在用户提出问题或输入文本时,ChatGPT会将其转化为向量表示,并将其输入到神经网络中进行处理。神经网络将根据先前的训练和经验,生成最可能的回答或响应,并将其返回给用户。
总之,ChatGPT是一种基于深度学习和人工智能技术的大型语言模型,它能够通过自然语言处理技术,为用户提供人类类似的对话体验。
另外我把这些年做亚马逊得实操经历和学员经历,以及一些亚马逊常见玩法都整理了出来,想要学习亚马逊得卖家,可以评论区回复“亚马逊资料”分享给你,希望可以帮你少走弯路。

