
后疫情时代,海外消费者的居家生活方式及消费习惯发生了改变,推动了宅经济的崛起,火爆全球。线上购物需求大涨,场景化消费势头强劲。DTC营销模式结合联盟营销的方式帮助了出海电商逆势突围,在业绩增长上取得质的飞跃。在《跨境电商做联盟营销项目(Affiliate programs)不能错过的超全干货(上篇)》及其下篇中,我们已详细介绍了联盟营销项目(Affiliate programs)的各种模式和要素。
对比企业其他几种常见的线上营销渠道和结算方式,不难看出,合作伙伴营销之所以能让广告主为效果付费,是因为它的结算方式可以根据广告主的业务需求而设定:
- 广告主需要建立广泛知名度,就可以设置为按展示付费(CPM);
广告需要获得销售转化,就可以设置为按下订单的行为付费(CPA);
广告主需要增加app的下载量或者安装量,也可以设置为按下载或者安装这个行为付费(CPD/CPI)。

这样的营销模式贴近了品牌的真实需求,有助于高效实现广告主的业务目标。
品效合一的关键:
科学合理的佣金设置
在合作伙伴营销项目的结算方式中,佣金是广告主和营销伙伴都非常关注的要素。广告主在设置佣金的过程中需要深思熟虑,对自身品牌的市场战略有明确的认知和目标,从而制定完善的佣金策略。
这样既能确保广告主的营销预算在合理范围内,也能真正激励营销伙伴帮助广告主进行推广,带来利益和效果的最大化。
对于佣金设置,广告主可以参考以下三个步骤,减少试错情况,迅速找到合理的边界,快速开展合作伙伴营销项目。
第一步:看自己——
确定企业业务目标以及
合作伙伴营销项目的目标
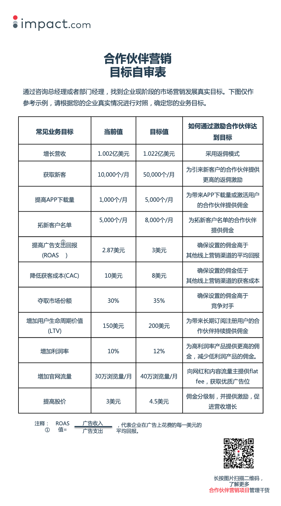
对照下表示例,与项目相关负责人(如总经理、市场部经理或销售部经理)共同填写数值,明确项目目标,找到佣金设置的边界,并为每一个合作伙伴营销项目目标做优先评级,让设置的目标最大化地契合企业市场营销的真实目的。

第二步:看市场——
了解竞争对手和相关品牌的
合作伙伴营销项目计划
首先,列出企业的前三名竞争对手、企业重点关注的竞争对手以及共同目标客户较多的相关品牌。
需要特别注意的是,对一家酒店来说,共同目标客户较多的品牌也许是一家航空公司,因为多数消费者会在入住酒店之前预订航空旅行,因此对应的客户可能就在相关品牌的目标客群当中。

随后,通过多种方式搜索竞争对手的合作伙伴营销项目。例如,进入其官网直接搜索affiliate programs(通常会出现在网页底部),或是直接在搜索引擎用竞争对手品牌名+affliate programs进行搜索,或者查询全球最大联盟内容数据库FMTC。
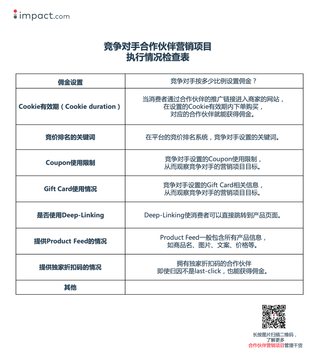
同时,根据下表尽可能搜集相关信息,了解竞争对手运营合作伙伴营销项目的情况,进一步挖掘出不同竞争对手的市场营销目标和侧重点。

其次,在主流搜索引擎(如Google)搜索竞争对手,并记录与之绑定的关键词,再对企业自身想绑定的关键词进行搜索(如品牌名+coupon code,品牌名+reviews等),了解这些关键词与竞争对手的关联情况。
最后,搜索主要的Cashback, Loyalty, Rewards, Coupons, Deals等网站,观察并记录竞争对手与其合作伙伴营销策略,从而优化自身的合作伙伴营销项目。
第三步:设基准——
确定合作伙伴营销项目KPI、
基础佣金及其浮动空间
重新审视在第一步中设置的合作伙伴营销项目目标,最终确定KPI指标(如营收、新客数量或占比、转化率、AOV、出单的合作伙伴数量等)及其注意事项。
其中,广告主需要重点考虑以下几点:
- 企业所在行业的平均获客成本以及企业自身获客成本;
竞争对手和相关品牌设置的基础佣金;
合作伙伴营销项目要支持的业务发展关键性目标,例如获取新客、夺取市场份额等;
预留谈判空间。
综合上述四个要素来设定企业的佣金标准。例如,为之后与合作伙伴的谈判预留空间,基础佣金可以先略高于竞争对手或与之持平,而具体浮动空间则需要根据关键业务目标进行微调。
这是与合作伙伴进行首次邮件沟通或者在平台上发布的营销计划中的基础佣金(Baseline Commission Rate),也是企业与合作伙伴的谈判基础。
佣金设置越合理,越能提高与合作伙伴沟通的效率,更不会在首次沟通的时候,就被合作伙伴排除在外。
在Impact发布的白皮书《超越广告——品牌营销投放如何实现品效合一?》中提到,“大力发展合作伙伴营销渠道的公司3年的ROI最高可达314%,投资回收期最短为6个月。”同时也表示,“被调研的公司中,合作伙伴营销项目成熟度越高,合作伙伴渠道收益占总收入的百分比就越高。”
在不断优化佣金设置的过程中,企业对自己、对市场有了进一步的了解,合作伙伴营销项目的目标也能够与品牌业务目标更加契合,进而提高营销项目的成熟度。
事实证明,合作伙伴营销项目越成熟,企业业务增长表现就越喜人。

超越广告:品牌营销投放如何实现品效合一?
The end

Impact是合作伙伴关系管理自动化行业的全球领导者,也是新合作伙伴经济的强大动力。
其核心产品Impact Partnership Cloud为聚焦于营销自动化平台及合作伙伴关系管理的SaaS平台,帮助企业实现合作伙伴关系全生命周期管理自动化,包括拓展、招募、签约、参与、欺诈保护、优化和付款处理等流程。
点击下方按钮
开启您的合作伙伴旅程

官网链接: https://impact.com/zh-hans/

(文章作者:impactpartech)
(编辑:江同)



